近日,中共中央办公厅、国务院办公厅印发《关于推进基本养老服务体系建设的意见》(以下简称《意见》),并正式发布了《国家基本养老服务清单》。《意见》明确了基本养老服务涵盖物质帮助、照护服务、关爱服务等主要内容,回答了基本养老服务“服务谁”“服务什么”“如何服务”等关键问题,是我国养老服务发展史上的一个重要里程碑。
《意见》对实现“老有所养”目标有何重要意义?基本养老服务清单包含哪些内容?如何建设基本养老服务体系?人民网“强观察”栏目采访了相关专家。
实现“老有所养”的重要顶层设计
国家统计局数据显示,截至2022年底,全国60周岁及以上老年人超过2.8亿,占全国总人口19.8%,其中65周岁及以上老年人达2.1亿,占全国总人口14.9%,人口老龄化形势严峻。推进基本养老服务体系建设具有重要意义。
“强观察”栏目梳理发现,2021年,中共中央、国务院印发的《关于加强新时代老龄工作的意见》就提出“建立基本养老服务清单制度”;2022年,党的二十大报告指出“推动实现全体老年人享有基本养老服务”。
根据《意见》,基本养老服务是指由国家直接提供或者通过一定方式支持相关主体向老年人提供的,旨在实现老有所养、老有所依必需的基础性、普惠性、兜底性服务。
“《意见》是对‘老有所养’目标实施方案的顶层设计,是对服务‘哪些人群’‘如何养老’等重要问题的具体化指示,是对以往各类较为零散的相关措施的整合。”中国人民大学人口与发展研究中心副主任宋健说。
浙江大学老龄和健康研究中心主任何文炯认为,基本养老服务成为国家基本公共服务体系中的重要项目,将有效地保障老年人尤其是失能老人的基本需要和基本尊严,能够给全体社会成员以稳定的预期,从而有益于推动国家治理现代化。
公布基本养老服务的国家“清单”
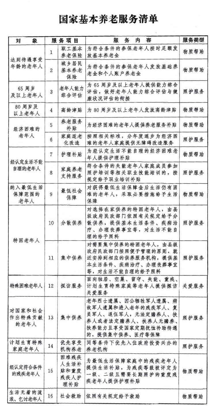
《意见》一大亮点,就是首次发布的《国家基本养老服务清单》。每一个老年人,都可以参照这份清单,了解自己能够获得的权利。
据了解,《国家基本养老服务清单》以保障老年人的基本生活安全为主线,对现行有效的法律法规和政策文件中已经明确的涉及老年人的基本服务项目进行了梳理归纳,整合到基本养老服务的制度框架下。
“强观察”栏目注意到,具体来看,《国家基本养老服务清单》针对12类对象,列出了包含物质帮助、照护服务、关爱服务等三大类16个服务项目,其中包括为80周岁及以上老年人发放高龄津贴、对65周岁及以上老年人进行综合评估等。

“制定基本养老服务清单,让老百姓一目了然;各级政府也知道该做些什么,哪些事情必须做好;对于从事养老服务的各类机构来说,则由此知道自身职责定位和发展机会。”何文炯说。
《国家基本养老服务清单》在地方上如何细化?《意见》要求,省级政府制定并发布的清单应当包含《国家基本养老服务清单》中的服务项目,且覆盖范围和实现程度不得低于《国家基本养老服务清单》要求。
宋健认为,《国家基本养老服务清单》标准性和灵活性兼顾,从国家和地方两个层面对养老目标、内容、项目和标准制定了规范、提出了要求,并可随国家经济社会发展动态调整,具有较强的操作性。
把最适合的服务送到老年人的身边
《意见》提出,到2025年,基本养老服务制度体系基本健全。怎样如期实现这一目标?
民政部养老服务司有关负责人就《意见》答记者问时表示,各级民政部门要落实发展养老服务优惠扶持政策,鼓励社会力量参与提供基本养老服务,将政府购买服务与直接提供服务相结合,优先保障经济困难的失能、高龄、无人照顾等老年人的服务需求。
《意见》提出,依托全国一体化政务服务平台,推进跨部门数据共享,建立困难老年人精准识别和动态管理机制,细化与常住人口、服务半径挂钩的制度安排,逐步实现从“人找服务”到“服务找人”。推动在残疾老年人身份识别、待遇享受、服务递送、无障碍环境建设等方面实现资源整合,加强残疾老年人养老服务保障。面向独居、空巢、留守、失能、重残、计划生育特殊家庭等老年人提供探访关爱服务。
在完善基本养老服务保障机制方面,《意见》提出“支持物业服务企业因地制宜提供居家社区养老服务”。
“居家养老是绝大多数老年人的选择,因而必须通过有效的服务供给,让居家老人能够便捷地、放心地得到相应的服务,夯实居家养老基础。”何文炯分析,物业服务企业已经具备良好基础,通过业务范围的自然扩展,可以有效担当起为老年人服务的部分职责。
民政部养老服务司有关负责人表示,省级及以下政府可以根据当地经济发展实际和老年人需要,研究提出地方具体的实施项目和标准,在确保国家基本养老服务清单项目落实落地的基础上,把最适合的服务送到老年人的身边。
版权声明:本文的版权归原作者所有,不代表幸福老年养老网观点和立场。
本站仅提供信息存储空间服务,不拥有所有权,不承担相关法律责任。如发现本站有涉嫌抄袭侵权/违法违规的内容,请发送邮件至 shayyl@qq.com 举报,一经查实,本站将立刻删除。
“我们可能是目前省内唯一一家设有专业健身房的日间照料中心了。”郑州市管城回族区航
近日,榆社县河峪乡东清秀村居家养老服务驿站正式启动。作为榆社县首个集居家养老、智慧
为更好地探究我国养老现状,进一步完善养老保险制度,建立更加灵活的养老制度,满足不同群体
缤纷夏日,夕阳映衬下的沂河南村木栈桥,显得格外宁静,循着河道美景走去,一处互助幸福院映入
面对人口老龄化趋势,相关部门为提升政府办养老机构保障效能,加快推进养老服务社会化,实现
这几天,在安徽省东至县张溪镇张溪居委会新时代文明实践站,一处崭新的老年食堂服务站建成