安养养老旗下网站 - 找养老院上搜养老网

重庆两江新区65岁及以上老年人可免费体检,不限户籍!

  • 搜养老网
  • 2023/02/13
  • FM968重庆之声
  • 次浏览

  记者从两江新区社会发展局获悉,新区针对辖区65岁及以上常住居民、高血压、糖尿病患者等重点人群,每年开展一次不限户籍的免费体检。

  2023年免费体检工作已正式启动,将持续到年底,符合条件的市民可到新区各社区卫生服务中心参加。

  为方便老人预约体检,两江新区各社区卫生服务中心提供现场预约和电话预约两种方式。若老人行动不便,还可预约上门提供体检服务。

  体检结束后,医疗机构会出具个人体检报告,家庭医生也会根据体检报告给出针对性的临床诊疗、健康指导和康复建议。

  哪些人可以免费体检呢?

  两江新区65岁及以上常住居民(不限户籍)。

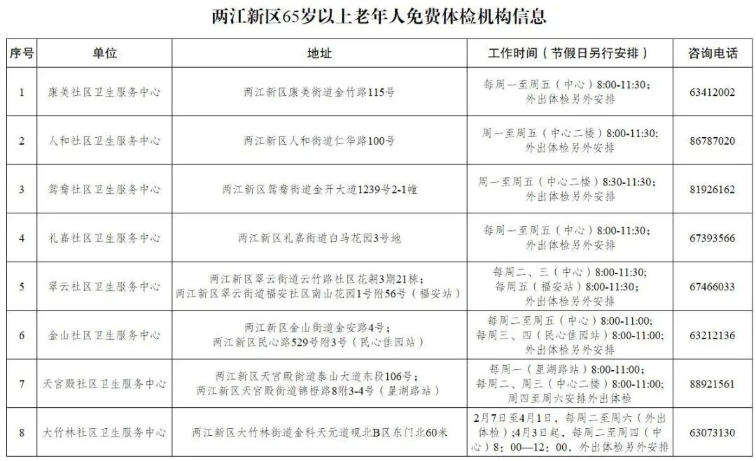
  可以去哪些地方免费体检?

  有哪些免费体检项目呢?

  1.生活方式和健康状况评估。

  2.体格检查。包括体温、脉搏、呼吸、血压、身高、体重、腰围、皮肤、浅表淋巴结、肺部、心脏、腹部等常规体格检查,并对口腔、视力、听力和运动功能等进行粗测判断。

  3.辅助检查。血常规、尿常规、肝功能、肾功能、空腹血糖、血脂、心电图和腹部 B超(肝胆胰脾)检查。

  4.中医体质辨识,中医健康指导。

  5.健康评价与指导。告知评价结果并进行相应健康指导。

  免费体检前需要做什么准备?

  时间准备:体检前可先与医疗机构确定体检时间。

  证件准备:请务必携带身份证原件、医保卡。

  个人准备:当天早上应空腹,如因特殊原因不能空腹,记得告知医生;着宽松衣服;体检前要保持充足睡眠,清淡饮食。

  病情资料准备:携带日常服用的药物和就诊病历本,如有手术、慢性病等特殊病史,请主动告知医生。

版权声明:本文的版权归原作者所有,不代表幸福老年养老网观点和立场。
本站仅提供信息存储空间服务,不拥有所有权,不承担相关法律责任。如发现本站有涉嫌抄袭侵权/违法违规的内容,请发送邮件至 shayyl@qq.com 举报,一经查实,本站将立刻删除。

相关推荐

春节老年人要谨记如何饮食才能过好年关

“春节老年人要谨记如何饮食才能过好年关”,很多人都关心这个问题,接下来就跟随 搜养老

老年人初春饮食有哪些讲究

“老年人初春饮食有哪些讲究”,很多人都关心这个问题,接下来就跟随 搜养老网一起来详细

老年人春季为什么要预防冠心病的出现

“老年人春季为什么要预防冠心病的出现”,很多人都关心这个问题,接下来就跟随 搜养老网

春节期间老年人需要注意暴饮暴食

“春节期间老年人需要注意暴饮暴食”,很多人都关心这个问题,接下来就跟随 搜养老网一起

老年人春季哪些食物可以缓解老年性气管炎

“老年人春季哪些食物可以缓解老年性气管炎”,很多人都关心这个问题,接下来就跟随 搜养

老年人春季食补偏方有哪些

“老年人春季食补偏方有哪些”,很多人都关心这个问题,接下来就跟随 搜养老网一起来详细