继2021年8月代销大业信托“踩雷”后,招商银行(600036.SH/03968.HK)再次中招。
近日,多位投资人投诉称,他们通过招商银行购买的“五矿信托-鼎兴1号集合资金信托计划”,在3月30日到期日之后无法兑付,该信托计划疑似暴雷。
时代财经从多名投资人处了解到,目前五矿信托-鼎兴系列1-15期产品均无法完成兑付,其中1、2期已于3月30日到期,3-5期于4月30日到期,6-11期在5月31日到期,12-15期将于10天后的6月18日到期。
五矿信托4月8日向投资人发送的一份报告显示,受托人于4月8日收到世茂建设关于寻求项目展期方案的《回函》,世茂建设要求本信托计划到期日顺延18个月。
五矿信托官网于5月23日发布了一份“其他公告”,但需输入密码可见。一名投资人告诉时代财经,这份公告是五矿信托发布的第一次受益人大会通知。
时代财经采访的投资人所在地包括北京、上海、成都、天津等,认购金额在100万元-1650万元之间。结合多名受访者展示的资料,鼎兴系列产品每一期募资约为1.5亿元-2亿元,产品的整体规模大约是25亿元。
今年35岁、身在北京的余新告诉时代财经,她去年6月份一次性拿出1650万元认购了该信托计划中的第13期产品,3月底左右被招商银行的理财经理告知这笔理财可能无法兑付,她才意识到问题的严重性。
此外,今年67岁、身在北京的杨婆婆把原本用于支付住房尾款的200万元投入该产品,她告诉时代财经,“如果银行告知有风险,我是绝对不会买的。”
6月8日上午,招商银行北京分行的理财经理刘西文回应时代财经称,“鼎兴1号”目前是无法兑付的状态,需要等待资金回笼。其还强调,向客户售卖之前已充分提示过该款产品“不保本不保息”的风险。
同日,五矿信托相关负责人告诉时代财经,“鼎兴1号目前是展期。”其要求就具体问题发送采访提纲,不过截至发稿,时代财经尚未收到邮件回复。
一次性买千万,银行是否告知风险?
官网信息显示,“五矿信托-鼎兴1号集合资金信托计划”成立于2021年3月30日,简称为“鼎兴1号”,项目期限为12个月,为非净值型产品,执行经理是唐瑭。
不过在投资人获得的电子合同界面,该信托计划的执行经理为高昊,根据介绍,其长期在大型央企工作,在财务金融领域及企业管理方面有着丰富经验。
除此之外,投资人的电子合同界面显示,该计划的投向为房地产融资,用于受让保理公司买断持有的供应商对世茂集团旗下项目公司的应收账款债权。
杨婆婆是“鼎兴1号”的首批认购者之一,她告诉时代财经,当时她手里有200万元,去年3月30日打算去银行存活期,计划今年4月用来支付住房尾款。
“银行的经理说,存活期利息太低,他们现在有个产品利息比较高,绝对不耽误我明年4月用钱”,根据杨婆婆的说法,理财经理告知这款产品的固定收益是5.8%,保本保息,没有任何风险,且是留给“优质客户”的。
今年3月30日,是杨婆婆认购的鼎兴1号-2期兑付的日子,杨婆婆联系招商银行,得到的答复却是“正在沟通,您再等等。”她才意识到出了问题,“不明白为什么取个钱还要沟通,在银行存了一辈子钱没遇到过这种事。”
4月7日,杨婆婆再次找到招商银行,对方这次回复说“找五矿信托”。“我今年都67岁了,承担不了任何风险,你要是跟我说有风险我就不买的,我退休快20年了,每个月就4000块钱退休金。”杨婆婆说道。
余新今年35岁,目前家住北京,她在去年6月11日一次性认购了1650万元,买的是鼎兴系列的第13期产品,总规模1.73亿元。
今年3月底,余新接到理财经理的电话,被告知这笔理财“有可能无法兑付”。余新告诉时代财经,“说实话看到新闻,都没反应过来是自己买的产品。去招商银行找过多次,也有五矿信托的人在,都没有什么说法。”
多名受访者告诉时代财经,购买产品时并没有要求录像录音,也没有资产摸底一类的相关程序。银行经理在推荐该产品时,强调的是“很安全、从没有发生过不兑付的情况”,并解释称,“信托是用于投资固定资产类,必须新转进来的资金才能购买。”还有经理对客户表示,“放心买,这个产品给优质客户的福利,一般的客户是买不到的,额度有限,欲购从速。”
“理财经理在微信上发过来一个产品代码,直接在手机银行上购买,甚至没有签字。”多名投资人表示。
根据中国银保监会在2016年5月印发的《关于规范商业银行代理销售业务的通知》,商业银行通过营业网点开展代销业务,应当根据相关规定实施录音录像,并妥善保管录音录像文件等代销业务文档,文档保存年限应当符合相关规定。
6月8日上午,时代财经以咨询名义致电招商银行北京分行对接上述投资人的一名理财经理,其在听到咨询“鼎兴1号”时表示,“这个鼎兴1号属于问题产品,这是大家都知道的事情,投向地产的信托,不保本不保息,只是打着5.8%固定收益而已。”
该经理还称,“我们向客户推荐之前非常充分、反复地提示过这款产品‘不保本不保息’的风险,因为资管新规以后,所有的理财产品都在向净值化转型。客户自己非要买,看中了高收益和期限短。”
不过据多名投资者反映,该产品一开始在招商银行App上线时界面描述为基金,今年5月初调整了界面信息,增加了对于“房地产融资类产品”的解释,且删去“基金”字样。
(受访者提供。左图为产品未到期前的界面,右图为今年5月份界面)
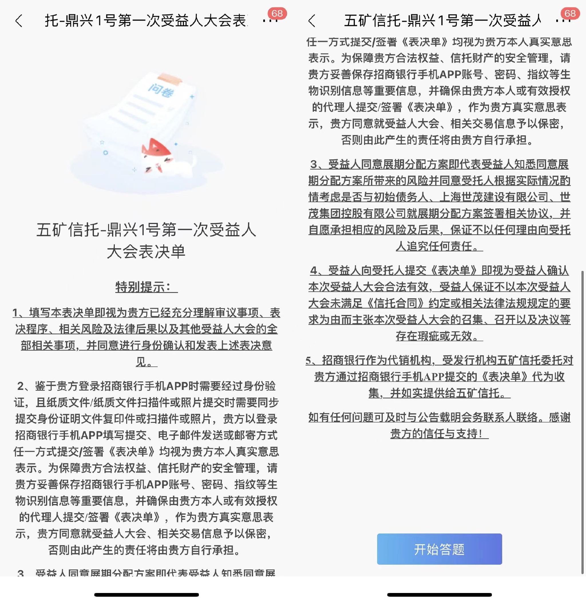
时代财经获得的资料显示,五矿信托在5月23日召开了首次受益人大会(线上),要求投资者在6月9日24:00之前填写表决单进行投票。
其中,第三条写道,“受益人同意展期分配方案即代表受益人知悉同意展期方案所带来的风险并同意受托人根据实际情况酌情考虑是否与初始债务人、上海世贸建设有限公司、世茂集团控股有限公司就展期分配方案签署相关协议,并自愿承担相应的风险及后果,保证不以任何理由向受托人追究任何责任。”
但多数投资人对此不满,要求将“保证不以任何理由向受托人追究任何责任”这句表述删除。“我们拿到的纸质表决书里这一句是删除掉了,电子文件里依然存在。”一名投资人向时代财经展示了两份文件的对比。

(受访者提供。电子版表决单与纸质版表决单)
五矿信托4月8日向投资人发送的一份报告显示,受托人于4月8日收到世茂建设关于寻求项目展期方案的《回函》,世茂建设要求本信托计划到期日顺延18个月。在原定到期日后的30个工作日(含)内偿还不低于本信托计划信托本金总规模的20%;在原定到期日后的13个月-15个月(含)期间偿还不低于本信托计划信托本金总规模的25.33%;在原定到期日后的16个月-18个月(含)期间偿还本信托计划剩余全部信托本金,及其他应偿还但未偿还的信托利益。
招行再度“踩雷”,代销信托营收下降
去年8月,招商银行代销大业信托产品逾期,首次面向自然人违约。时隔不到一年,招商银行再度因代销信托登上风口浪尖。值得注意的是,招商银行5月才迎来了新行长王良。代销产品出现的问题或许也是新行长面临的难题。
实际上,代销业务是多家银行重要的中间业务之一。
根据招商银行财报,2021年末该行零售理财产品余额为30038.5亿元,较上年末增长35.48%。其中代理信托类产品销售额4151.41亿元,同比下降11.51%。
另一方面,该行2021年度净手续费及佣金收入944.47亿元,其中财富管理手续费及佣金收入358.41亿元,同比增长29.00%。再细分来看,财富管理业务中的代理信托计划收入75.42亿元,同比下降1.10%。
对于代理信托类产品和代理信托计划营收双双下降,招商银行解释称,主要是在加强房地产监管,以及“房住不炒”“回归金融本源”等政策背景下,主动调整业务方向所致;以及在压降融资类信托和房地产信托业务管控的大背景下,存量业务有所下降。
五矿信托前身为庆泰信托投资有限责任公司,后经司法重整,于2010年10月8日获中国银监会批准恢复营业,更名为五矿国际信托有限公司。
财报显示,五矿信托2021年实现营收45.97亿元,同比下降10.98%;实现净利润23.62亿元,同比下降15.16%。值得关注的是,其不良资产由2021年初的3.2亿元升至年末的8.5亿元,不良率由1.25%升至3.11%。
五矿资本(600390.SH)为五矿信托的控股股东,其在4月27日的公告中指出,2021年五矿信托计提预计负债3.38亿元,对应减少五矿信托利润总额3.38亿元。
2021年,五矿资本实现营收130.31亿元,同比下降20.26%;归母净利润34.02亿元,同比下滑9.33%。截至今年一季度末,五矿资本总资产为1522亿元,合计负债942.39亿元。
而世茂集团(00813.HK)2021年营收1355亿元,同比增长21.51%;扣非归母净利润118亿元,同比增长12.11%。营利增速均有所放缓。截至今年一季度末,其总负债达到4636亿元,资产负债率74%。
截至6月8日收盘,招商银行A股收涨0.46%,报收39.53元/股,总市值9969亿元;港股收涨1.84%,报49.75港元/股,总市值2284亿港元。五矿资本收涨0.41%,报收4.84元/股,总市值217.7亿元。
(为保护受访者隐私,文中人名均为化名。)
版权声明:本文的版权归原作者所有,不代表幸福老年养老网观点和立场。
本站仅提供信息存储空间服务,不拥有所有权,不承担相关法律责任。如发现本站有涉嫌抄袭侵权/违法违规的内容,请发送邮件至 shayyl@qq.com 举报,一经查实,本站将立刻删除。