为稳步推进我市长期护理保险制度(以下简称“长护险”)试点工作,确保长护险基金使用高效和规范,近日,天津市医保局制定了《天津市长期护理保险基本服务项目目录(试行)》(以下简称《长护项目目录》),对长护险基本服务范围、居家护理定点护理机构专护包、居家护理亲情照护包、居家护理亲情照护包等项目的内容、服务标准以及时长等信息进行了明确。该文件正在公示期,市民可于3月8日18:00前反馈相关意见建议。
01
规范长护险基本服务范围
长护险基本服务范围通过制定《长护项目目录》进行准入管理和动态调整。《长护项目目录》包括生活照料类和医疗护理类(见文末配图)。纳入《长护项目目录》的基本服务项目,相关费用可由长护险基金按规定支付。
02
优化长护险基金支付方式
根据长护险服务类别,坚持科学合理、易行高效原则,不断优化长护险基金支付方式。长护险基金对于居家护理,实行按服务包付费为主的支付模式;对于机构护理,实行按床日付费为主的支付模式,提高基金使用效能。
03
做好长护项目目录执行工作
定点护理机构提供机构护理时,应按照《长护项目目录》相关项目内涵和标准,结合享受长护险待遇人员身体状况和需求,合理制定护理计划并提供护理服务。定点护理机构专业照护人员提供全部居家护理服务的,按照《居家护理定点护理机构全护包》执行(见文末配图);亲情照护人员提供基本生活护理服务的,基本生活护理服务部分按照《居家护理亲情照护包》执行(见文末配图),在此基础上同时申请定点护理机构提供专业护理服务的,专业护理服务部分按照《居家护理定点护理机构专护包》执行(见文末配图)。定点护理机构提供居家护理时,应指导参保人员合理选择护理服务项目,制定护理服务计划,并与之签订协议。
04
加强对长护服务监督管理
医保障经办机构指导委托经办机构,加强对居家护理服务项目执行情况的核查管理,同时加快推进人脸识别、实时定位、视频稽核、电子签名等创新技术在日常服务检查管理中的应用,并建立投诉举报、满意度调查等机制;对于机构护理服务,要加强对定点护理机构日常巡查,确保真实服务。各区医保局统筹做好辖区内长护险基金监管工作,加强基层医保基金监管能力建设,把医保基金监管纳入乡镇政府综合监管体系,持续加大对骗保套保等违法违规行为的打击力度。
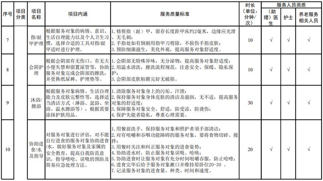
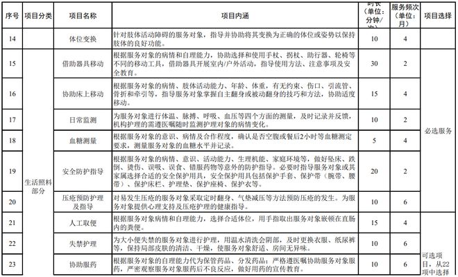
天津市长期护理保险基本服务项目目录
包括头面部清洁、洗发、理发、剃胡须、口腔清洁与护理、手部、足部清洁、指/趾甲护理、会阴护理、沐浴/擦浴、协助进食/水及指导、协助更衣及指导、整理床单元、协助排泄、体位变换、借助器具移动、协助床上移动、日常监测、血糖测量、安全防护指导、压疮预防护理及指导、人工取便、失禁护理、协助服药、皮肤外用药涂擦、生活自理能力训练、健康生活指导与精神慰藉、睡眠照护及指导、膀胱造瘘口护理及指导、结肠造瘘护理、其他造口护理、压力性损伤护理及指导、伤口换药、人工气道护理、鼻饲进食、鼻胃管护理、留置尿管的护理、胰岛素注射及指导、物理降温、无创辅助通气、人工肛门便袋护理、灌肠、协助叩背排痰等42项具体服务内容。










居家护理定点护理机构全护包
包括头面部清洁、洗发、理发、剃胡须、口腔清洁与护理、手部、足部清洁、指/趾甲护理、会阴护理、沐浴/擦浴、协助进食/水及指导、协助更衣及指导、整理床单元、协助排泄、体位变换、借助器具移动、协助床上移动、日常监测、血糖测量、安全防护指导、压疮预防护理及指导、人工取便、失禁护理、协助服药、皮肤外用药涂擦、生活自理能力训练、健康生活指导与精神慰藉、睡眠照护及指导、膀胱造瘘口护理及指导、结肠造瘘护理、其他造口护理、压力性损伤、护理及指导、伤口换药、人工气道护理、鼻饲进食、鼻胃管护理、留置尿管的护理、胰岛素注射及指导、物理降温、无创辅助通气、人工肛门便袋护理、灌肠、协助叩背排痰等42项具体内容。



居家护理亲情照护包
包括头面部清洁、洗发、剃胡须、口腔清洁与护理、手部、足部清洁、指/趾甲护理、协助进食/水及指导、协助更衣及指导、整理床单元、体位变换、日常监测、协助服药、睡眠照护及指导等13项服务内容。


居家护理定点护理机构专护包
包括理发、会阴护理、沐浴/擦浴、协助排泄、协助床上移动、借助器具移动、血糖测量、压疮预防护理及指导、安全防护指导、失禁护理、人工取便、皮肤外用药涂擦、生活自理能力训练、健康生活指导与精神慰藉、膀胱造瘘口护理及指导、结肠造瘘护理、其他造口护理、压力性损伤护理及指导、伤口换药、人工气道护理、鼻饲进食、鼻胃管护理、留置尿管的护理、胰岛素注射及指导、物理降温、无创辅助通气、人工肛门便袋护理、灌肠、协助叩背排痰等29项服务内容。


版权声明:本文的版权归原作者所有,不代表幸福老年养老网观点和立场。
本站仅提供信息存储空间服务,不拥有所有权,不承担相关法律责任。如发现本站有涉嫌抄袭侵权/违法违规的内容,请发送邮件至 shayyl@qq.com 举报,一经查实,本站将立刻删除。
近日,齐齐哈尔市昂昂溪区榆树屯镇友谊社区联合铁路医院在居委会为辖区内65周岁以上老年
近日,省民政厅、省财政厅、省住建厅、省残联等4部门联合印发《陕西省“十四五”特殊困
“90%以上的中风发生在中老年人身上”,很多人都关心这个问题,接下来就跟随 搜养老网一起
“中风老年人吃什么好呢”,很多人都关心这个问题,接下来就跟随 搜养老网一起来详细了解
“生活中老年人长寿秘诀是什么”,很多人都关心这个问题,接下来就跟随 搜养老网一起来详
“六种食疗让老年人尽快脱离糖尿病”,很多人都关心这个问题,接下来就跟随 搜养老网一起