家里老人没有人照看?吃饭、出行、看病、家务等想要有人帮忙?

重磅!福州印发通知,市政府来购买居家养老上门服务助医、助行、助餐、巡访关爱、紧急救援……各种服务应有尽有。
办法明确,我市以下类型的老年人纳入政府购买居家养老上门服务对象范围。
1.分散供养特困人员中的老年人;
2.低保对象中的老年人;
3.计划生育特殊家庭中的老年人;
4.重度残疾人中的老年人;
5.易返贫致贫人口和脱贫不稳定人口中的老年人;
6.重点优抚对象中的老年人;
7.80周岁及以上未领取机关企事业单位退休金的老年人。
注:政府购买服务对象随着经济社会发展适时调整。

针对不同类型的服务对象,办法规定了购买服务标准。
1.第1-6类老年人,按每人每月100元~400元标准提供紧急救援、巡访关爱和居家养老上门服务;
2.第7类老年人,按每人每月不低于30元标准提供紧急救援、巡访关爱和居家养老上门服务;
3.第2、3类中的完全失能老年人,按每人每月不低于200元标准提供失能老年人护理服务。
注:政府购买居家养老上门服务标准随着经济社会发展适时调整。

那么政府将购买哪些服务
具体内容是什么呢?
(一)紧急救援服务
1.提供紧急呼叫设备;
2.设立24小时响应服务平台,老人紧急呼叫,应在5分钟内响应,并对应处理。
(二)巡访关爱服务
为老年人提供上门家访、电话定期回访、生日关怀、节日关怀等服务。每月至少1次上门探访、每两日1次电话联系;对于独居老年人,每月至少2次上门探访,每日1次电话联系。采取技术手段掌握老人活动信息的,可适当减少电话互动。(注:独居老人是指没有配偶、子女或与配偶、子女不在同一社区居住的老年人)
(三)居家养老上门服务
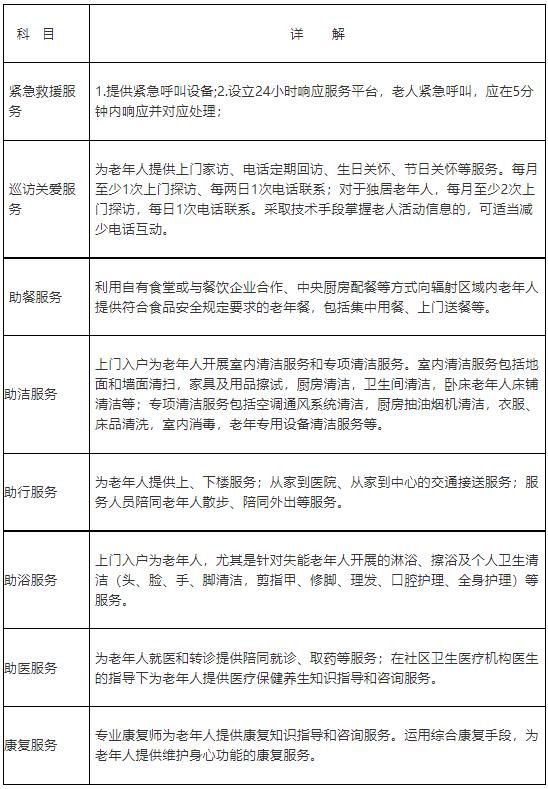
在《福州市政府购买居家养老上门服务指导性目录》(附件1,见下图)框架下,开展助餐、助洁、助行、助浴、助医、康复等居家养老上门服务。

那么福州老年人如何享受到这些服务呢?申请流程来了↓↓↓
1.申请
符合条件的老年人或其代理人可登录福州市养老服务网申请或向户籍所在地社区(村)提出申请,并提交以下材料:(1)身份证复印件;(2)户口簿首页及个人页复印件;(3)与申请身份相对应的资格证明材料(详见附件2);(4)能力评估证明(申请失能老年人护理服务补贴需提供);(5)县(市)区民政部门要求提供的其他材料。
2.受理
社区(村)登录福州市智慧健康养老服务平台受理补贴资格申请。接到申请后,5个工作日内应对申请对象是否属于政府购买服务保障范围进行确认。对符合标准的,在社区(村)予以公示,公示期为7天,公示无异议后在平台内上报街道(乡镇)审核;对不符合标准的,在平台内注明原因并将材料退回申请账户。
3.审核
街道(乡镇)登录福州市智慧健康养老服务平台,在5个工作日内对社区(村)的受理结果进行确认。对符合标准的,平台内上报县(市)区民政局审核;对不符合标准的,在平台内注明原因并将材料退回社区(村)。
4.审批
县(市)区民政局登录福州市智慧健康养老服务平台,在5个工作日内对街道(乡镇)审核的结果进行确认。对符合标准的,予以审批通过;对不符合标准的,在平台内注明原因并将材料退回街道(乡镇)。
5.提供服务
审批通过后的次月,县(市)区民政局通过智慧健康养老服务平台,将补贴额度发放到补贴对象的养老服务网账户,补贴对象登录补贴账户进入养老服务网向对应的居家养老上门服务机构购买居家养老上门服务。
版权声明:本文的版权归原作者所有,不代表幸福老年养老网观点和立场。
本站仅提供信息存储空间服务,不拥有所有权,不承担相关法律责任。如发现本站有涉嫌抄袭侵权/违法违规的内容,请发送邮件至 shayyl@qq.com 举报,一经查实,本站将立刻删除。
成都市龙泉驿区洛带镇八角井社区怡福居家养老中心紧邻湿地公园,在养老服务站内,设有40张
成都市龙泉驿区洛带镇八角井社区怡福居家养老中心紧邻湿地公园,在养老服务站内,设有40张
成都市龙泉驿区洛带镇八角井社区怡福居家养老中心紧邻湿地公园,在养老服务站内,设有40张
洛带八角井居家养老服务中心地处洛带古镇博客小镇对面,背山面平原,闹中取静。既有便利
养老是重要的民生工作。近日,我市新建的11家社区居家养老服务站顺利通过评估验收,正式投
对于大多数老年人来说,“居家养老”是更喜欢的养老方式。因此,此次试点不同于以往的养老