安养养老旗下网站 - 找养老院上搜养老网

北京五星级养老院必须配医护人员 您入住的养老机构能打几颗星?

  • 搜养老网
  • 2021/06/26
  • 北京商报
  • 次浏览

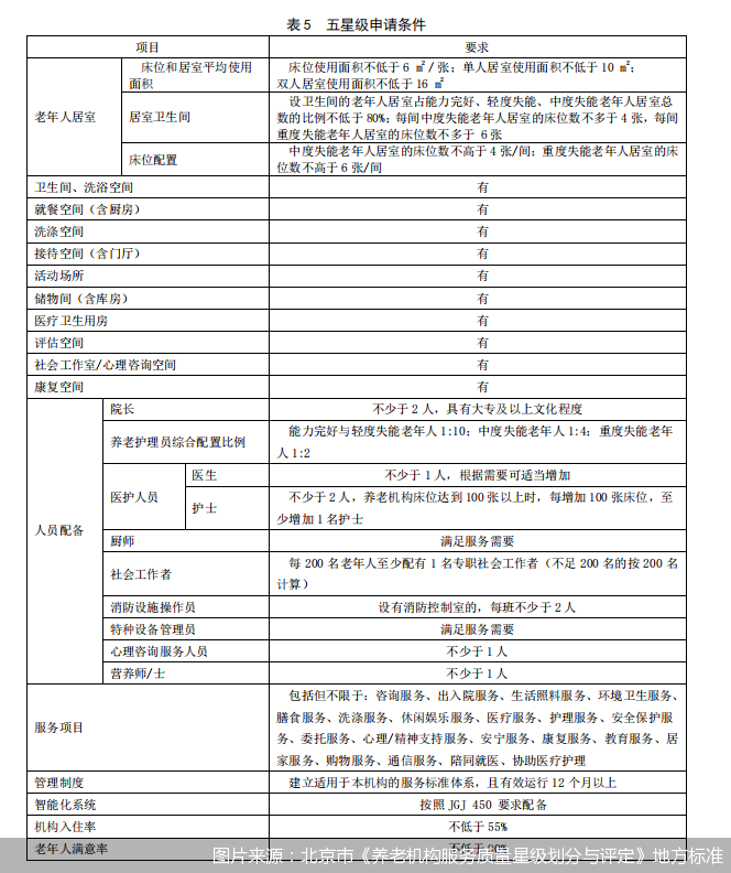
  6月25日,北京市民政局披露了《养老机构服务质量星级划分与评定》地方标准(以下简称《标准》)全文,对2004年版本中养老机构职业证明、相关工作人员、诚信建设等方面的要求以及星级申请条件、评定管理内容、评分方法、评分分值进行了修改。根据《标准》,北京的养老机构星级将从低到高分为五个级别,最低为一星级、最高五星级。值得注意的是,《标准》强化了对机构医养结合的相关要求,明确申请五星级的机构内要配备不少于1名医生及不少于2名护士,而且床位达到100张以上时,每增加100张床位,至少增加1名护士。

  具体来说,《标准》提出,养老机构申请星级评定的“必选项”,包括:老年人居室内床位平均可使用面积不低于6平方米,单人居室使用面积不低于10平方米;1年内无责任事故,养老机构、法定代表人、主要负责人应无严重违法失信行为,并符合诚信自律的相关要求;按相关标准进行满意度测评,满意率不低于85%等。同时,养老机构首次参加服务质量星级评定时,可选择一星至三星中任一星级申请。已获得星级的养老机构在取得星级满一年后,可申请更高星级。

  对于业界关注度较高的“五星级”养老机构评价指标,《标准》明确,申请五星级的机构在床位配置上,中度失能老年人居室的床位数不高于4张/间;重度失能老年人居室的床位数不高于6张/间。养老护理员配置比例为:能力完好与轻度失能老年人1:10;中度失能老年人1:4;重度失能老年人1:2。而且,申请五星级的机构内要配备不少于1名医生及不少于2名护士,而且床位达到100张以上时,每增加100张床位,至少增加1名护士。

  此外,自一星起,《标准》还对养老机构的空间设置、机构入住率、老年人满意率等做了相关要求,其中一星入住率不低于30%、满意率不低于85%,而五星机构入住率则不能低于55%、满意率不低于90%。

  另附:

版权声明:本文的版权归原作者所有,不代表幸福老年养老网观点和立场。
本站仅提供信息存储空间服务,不拥有所有权,不承担相关法律责任。如发现本站有涉嫌抄袭侵权/违法违规的内容,请发送邮件至 shayyl@qq.com 举报,一经查实,本站将立刻删除。

相关推荐

五星级养老院,会是咋个样

《江苏省养老机构等级评定管理办法(试行)》将于8月1日起施行。这是全国首个省级层面的养

“五星级养老院”来了!江苏养老机构等级评定启动

江苏省民政厅9日消息,江苏省民政厅近日印发《江苏省养老机构等级评定管理办法(试行)》(

广州市民办五星级养老院可享20万元补贴

广州市民办养老院收住本市户籍老龄人,且老龄人一次性入住期限不低于15天的,按每人每月补