关于对《老年人辅助器具适配居家环境技术要求》等2项国家标准和《养老服务机构陪同老年人就医服务规范》等7项行业标准公开征求意见的通知
各有关单位及个人:
根据民政标准制修订计划,民政部养老服务司组织起草了《老年人辅助器具适配居家环境技术要求》等2项国家标准和《养老服务机构陪同老年人就医服务规范》等7项行业标准,现面向社会公开征求意见。如有意见建议,请填写《意见反馈表》(见附件19),于2026年2月18日前反馈至邮箱flbwhmsc@163.com。
1.老年人辅助器具适配居家环境技术要求(征求意见稿)
2.老年人辅助器具适配居家环境技术要求(征求意见稿)编制说明
3.老年认知障碍社区照护规范(征求意见稿)
4.老年认知障碍社区照护规范(征求意见稿)编制说明
5.居家养老 老年用品选用指南(征求意见稿)
6.居家养老 老年用品选用指南(征求意见稿)编制说明
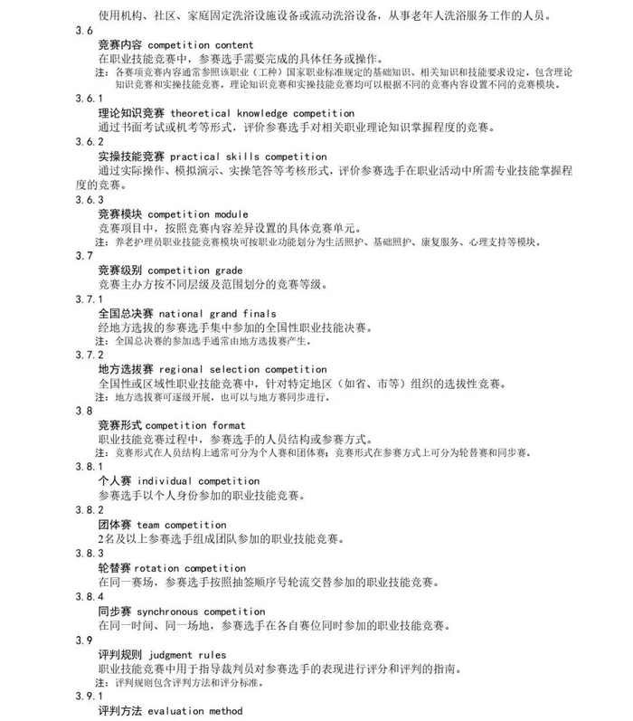
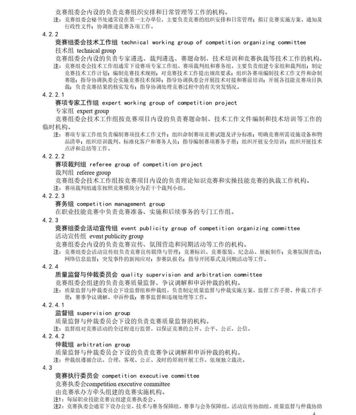
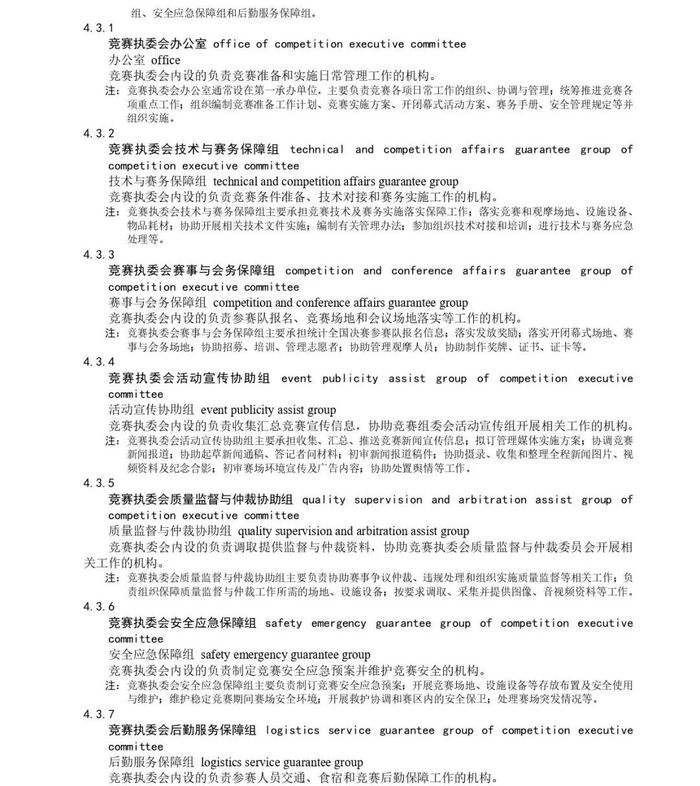
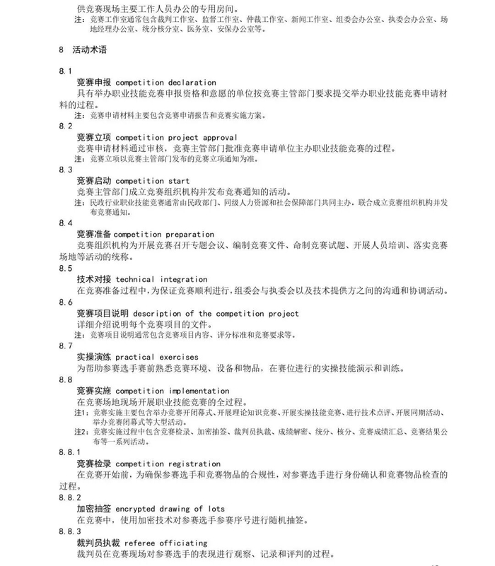
7.养老护理员职业技能竞赛基本术语(征求意见稿)
8.养老护理员职业技能竞赛基本术语(征求意见稿)编制说明
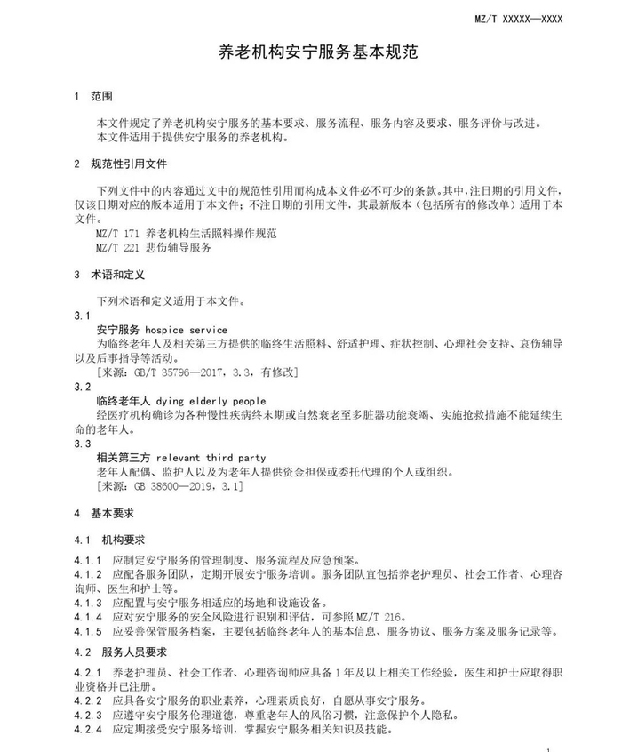
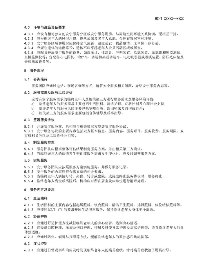
9.养老机构安宁服务规范(征求意见稿)
10.养老机构安宁服务基本规范(征求意见稿)编制说明
11.养老机构精神慰藉服务规范(征求意见稿)
12.养老机构精神慰藉服务规范(征求意见稿)编制说明
13.居家养老服务信息采集和档案管理规范(征求意见稿)
14.居家养老服务信息采集和档案管理规范(征求意见稿)编制说明
15.老年人信息采集(征求意见稿)
16.老年人信息采集(征求意见稿)编制说明
17.养老服务机构陪同老年人就医服务规范(征求意见稿)
18.养老服务机构陪同老年人就医服务规范(征求意见稿)编制说明
19.意见反馈表
民政部养老服务司
2025年12月17日
因篇幅有限,本文重点分享《养老护理员职业技能竞赛基本术语(征求意见稿)》与《养老机构安宁服务规范(征求意见稿)》。
结尾附所有标准下载链接。
养老护理员职业技能竞赛基本术语



























养老机构安宁服务基本规范






所有标准下载链接:https://www.mca.gov.cn/aofront/publishopinion.jsp?themeId=2001091756241756162
版权声明:本文的版权归原作者所有,不代表幸福老年养老网观点和立场。
本站仅提供信息存储空间服务,不拥有所有权,不承担相关法律责任。如发现本站有涉嫌抄袭侵权/违法违规的内容,请发送邮件至 shayyl@qq.com 举报,一经查实,本站将立刻删除。
上海蒋女士的事情,很多人都在关注。46岁,父母早逝,未婚无子,在脑溢血昏迷的那一刻,她陷入了
为保障养老服务工作有序衔接,进一步织密“家门口”的养老服务网,近日,山东省人民政府办公
随着人口老龄化程度持续加深,“如何让老年人安享晚年”成为社会关注的焦点。数据显示,截
12月28日中午,安徽省天长市仁和集镇芦龙社区幸福院食堂里,饭菜飘香。萝卜烧肉圆、荸荠炒
金恪幸福养老中心(夕阳美阁店)位于上海杨浦区济宁路488号,建筑面积11375平方米,提供高品质
申养望年荟养老院位于上海市普陀区中山北路2020号,月费4000元起,提供单人间至多人间多种