备受九江老年人及其家属关注的《九江市困难老年人政府购买居家养老服务暂行办法》3月1日起正式实施。这个政策的实施意味着,符合相关条件的九江老年人,可以申请政府购买居家养老服务。
市民政局养老科科长陶理洪告诉记者,暂行办法就是为了帮助经济困难、失能、高龄等状况的老年人及其家庭提高居家养老支付能力,推进享受专业化、职业化、多元化的照顾服务,提高老年人的获得感、幸福感。“与此同时,培育养老市场,让更多的老年人习惯购买服务,让政府补贴真正用到老年人身上。”
那么办法中指的困难老人是哪些人?
可以购买哪些服务?
如何申报?
为什么不直接发现金?
记者就市民关心的问题
请市民政局养老科工作人员一一解读。
Q:
哪些老人属于特殊困难老人?
A:
特殊困难老人,是指年满60周岁及以上的,具有九江市户籍且在户籍地常住的老年人,符合下列条件之一的,可以申请政府购买居家养老服务。
根据《九江市困难老年人政府购买居家养老服务暂行办法》,符合条件的老人分为五类,分别是:60周岁以上分散供养特困老年人,70周岁以上享受最低生活保障的老年人,80周岁以上的失能老年人,计划生育特殊家庭的老年人,低保对象中未享受残疾人护理补贴的失能老年人。
其中,60周岁以上分散供养特困老年人,70周岁以上享受最低生活保障的老年人均需民政部门认定。80周岁以上的失能老年人,需依据《老年人能力评估》(MZ/T001-2013)等行业标准,综合日常生活活动、精神状态、感知觉与沟通、社会参与等指标评定。计划生育特殊家庭的老年人,需经县级卫生健康部门认定且享受计划生育特别扶助制度。低保对象中未享受残疾人护理补贴的失能老年人,应年满60周岁以上,经民政部门认定、纳入最低生活保障且没有享受残疾人护理补贴。
Q:
可以购买哪些服务?
A:
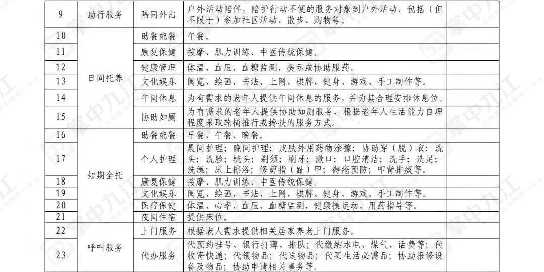
购买的服务分为两大类,一是居家养老上门服务,二是社区日间照料服务。


居家养老上门服务包括助餐、助浴、助洁、助急、助医、助行等。
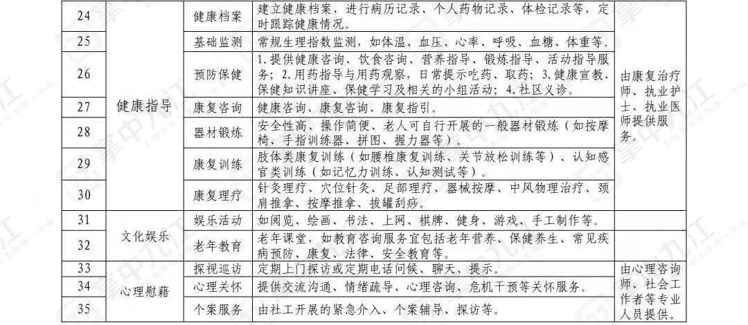
社区日间照料服务内容包括照护服务、呼叫服务、就餐服务、健康指导、文化娱乐、心理慰藉。
上门服务包括上门送餐,上门助浴,衣物洗涤、清洁卫生,紧急救援,陪同就医、代开药和取药,扶助出行,“这些服务主要由社区居家养老服务中心或指定的相应服务机构提供。”
而日间照料类则更多的利用各类设施和资源,为社区内空巢或有需求的老年人提供。例如日间托养、短期全托;通过“九江市12349居家养老服务平台”等电子设备终端提出居家养老服务需求,联系服务人员或志愿者;依托专业餐饮服务机构或社区养老食堂,为有需求的托养老年人和居家老年人提供用餐;依托社区卫生服务机构或远程医疗系统开展健康服务,建立老年人健康档案;提供活动场所,开展老年人文化娱乐活动;开展以陪同聊天、情绪安抚为主要内容的关爱活动,满足老年人情感慰藉和心灵交流需求。
Q:
怎样申请,有哪些程序,需要多久?
A:
由本人或法定监护人、法定赡养(扶养)义务人向户籍所在地乡镇人民政府(街道办事处)受理窗口书面申请,也可委托村(居)民委员会等代为申请。
街道办事处(乡镇政府)在接到申请材料后7个工作日完成审核。申请人提供相关证明材料不全的,及时通知申请人补齐材料;不符合条件的,书面告知申请人并说明理由。对符合条件的,及时将服务对象姓名、服务类别和购买服务金额等基本信息在申请人户籍所在地公示7个工作日,在《审批表》上签署意见,并将材料转送县(市、区)民政局审批。
县(市、区)民政局接收申请材料后,应在7个工作日内依托特困供养、低保等信息系统,对申请人身份和有关部门证明材料进行审核。对不符合条件的,书面告知街道办事处(乡镇政府)并说明理由。对符合条件的,在《审批表》上签署意见,由县(市、区)民政局汇总报同级财政局申请拨付购买服务资金。
Q:
为什么不发现金?
A:
通过审核后,按每人每月200元标准提供居家养老服务,不以现金形式发放。“许多老年人还不习惯购买服务,如果以现金形式发放,那么他们会把钱存起来,提供的服务落不到实处。”陶理洪表示,经过多方考虑,最终决定以卡片形式发放,每使用一次,就从卡内扣除相应金额。卡内的金额当月没有使用完,可以转存下月,但是必须当年使用完,不得跨年度使用。
“我们就是希望以这种方式,让老年人尝试购买服务,并体会到这种方式的好处,习惯这样的购买。”与此同时,让更多的老年人乐于尝试这种养老服务方式,培养购买服务的市场,促进各类养老机构的发展和成熟。
版权声明:本文的版权归原作者所有,不代表幸福老年养老网观点和立场。
本站仅提供信息存储空间服务,不拥有所有权,不承担相关法律责任。如发现本站有涉嫌抄袭侵权/违法违规的内容,请发送邮件至 shayyl@qq.com 举报,一经查实,本站将立刻删除。
洛带八角井居家养老服务中心地处洛带古镇博客小镇对面,背山面平原,闹中取静。既有便利
养老是重要的民生工作。近日,我市新建的11家社区居家养老服务站顺利通过评估验收,正式投
今日,记者从省人大常委会办公厅举行的发布会上获悉,《山西省社区居家养老服务条例》(以下
为响应“积极应对人口老龄化”的国家战略,支持老龄事业发展,满足人民群众多样化的养老需
随着我国社会老龄化程度的加深和居民财富水平的上升,老年人多层次、高品质养老需求不断
随园之家——家门口的社区居家养老服务中心 “随园之家”是随园养老的社区居家养老服