为进一步优化养老服务发展营商环境,加强养老服务领域“放管服”改革和政务信息公开力度,吸引更多优质的养老服务企业(组织)参与我市养老服务的发展,为老年人提供更多优质、便捷的养老服务,助力打造康养济南,市民政局对我市执行的各级各类养老服务扶持政策措施进行了梳理汇总,编制了《济南市养老服务扶持政策措施清单》(2020版)。
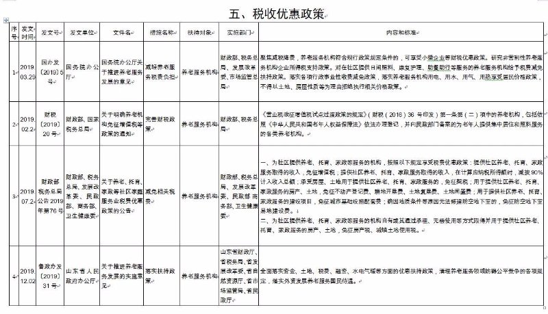
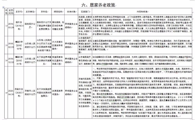
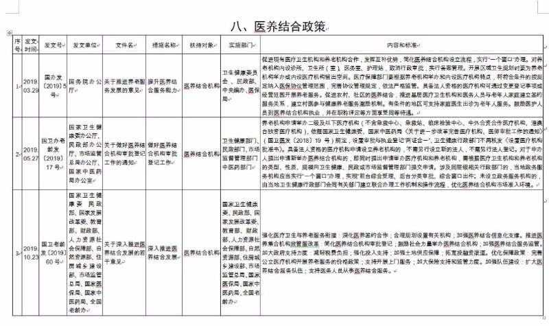
《济南市养老服务扶持政策措施清单》(2020版),共包含8大类、65项政策文件。分别为:一是土地保障政策,包含12项政策文件;二是政府补助补贴政策,包含12项政策文件;三是人才培养和就业政策,包含8项政策文件;四是金融保险支持政策,包含9项政策文件;五是税收优惠政策,包含6项政策文件;六是居家养老政策,包含9项政策文件;七是智慧养老政策,包含4项政策文件;八是医养结合政策,包含5项政策文件。每项政策文件都详细公布了发文时间、发文号、发文单位、文件名、措施名称、扶持对象、实施部门、内容和标准,为养老服务企业(组织)全面掌握相关政策文件,提供了最全面的参考和依据。




















版权声明:本文的版权归原作者所有,不代表幸福老年养老网观点和立场。
本站仅提供信息存储空间服务,不拥有所有权,不承担相关法律责任。如发现本站有涉嫌抄袭侵权/违法违规的内容,请发送邮件至 shayyl@qq.com 举报,一经查实,本站将立刻删除。